欢迎来到西北政法大学研究生院网站!

  1. 首页
  2. 公告通知
  3. 正文
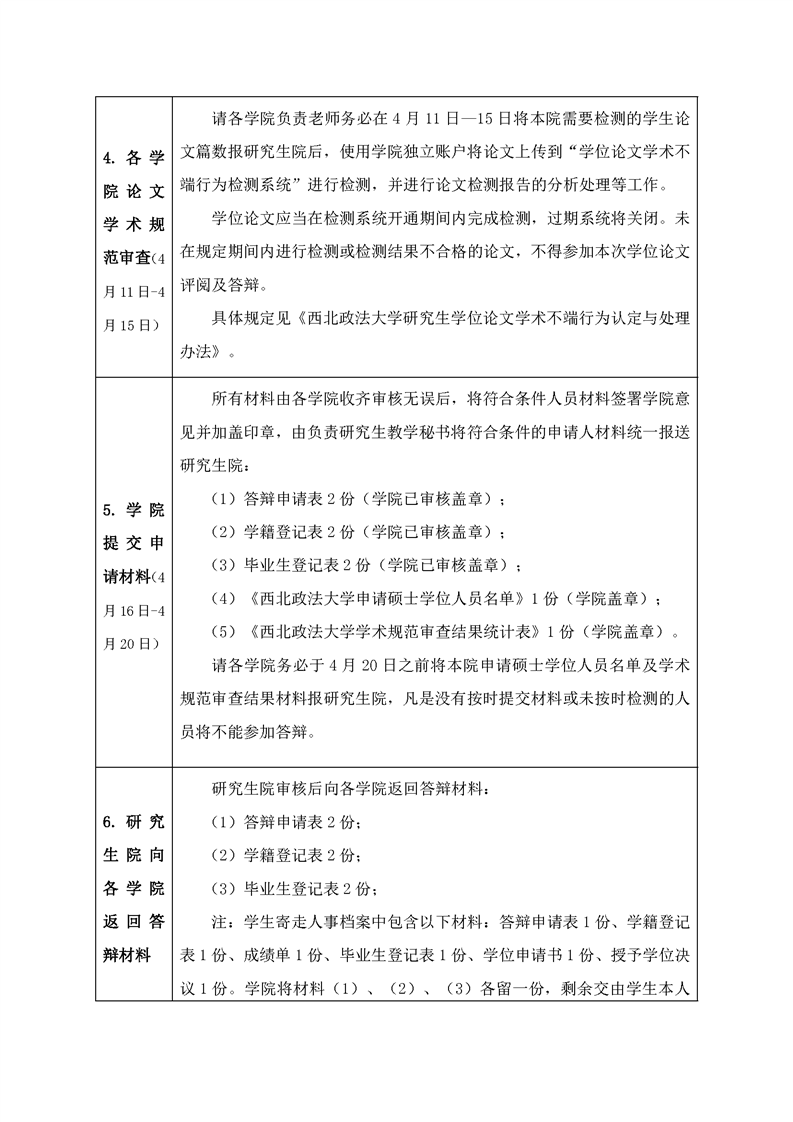
点击显示栏目

公告通知

西北政法大学2026年上半年申请硕士学位工作安排

  • 来源:研究生院
  • 发布者:研究生院01
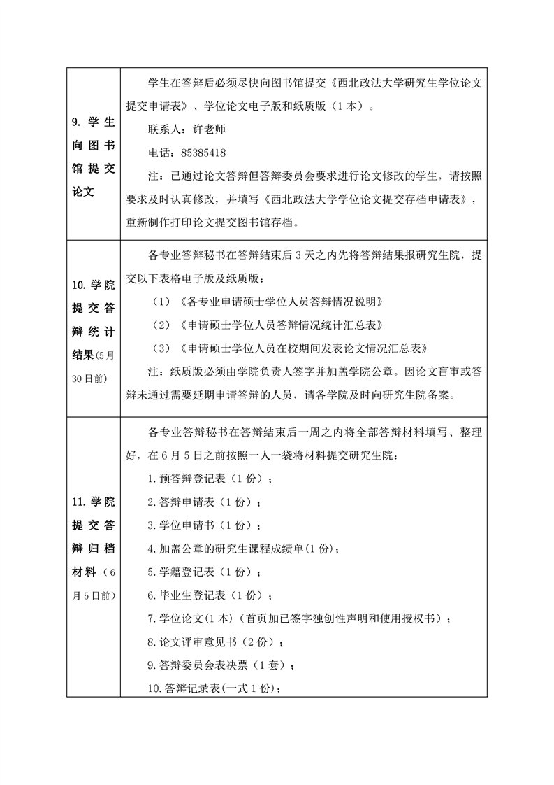
  • 浏览量:






上一篇:已经是第一篇了

下一篇:关于做好2025年度硕士研究生导师履职考核工作的通知